Antennas, as an important component of wireless communication systems, play an irreplaceable role.

In our daily life, there are many types of communication demands, such as long-distance communication, short-range communication, satellite communication, microwave communication, mobile phone communication, point-to-point communication, point-to-face communication, and so on.

Communicate using satellite phones
Different demands correspond to the use of different communication frequency bands and different communication systems. Therefore, different types of antennas need to be used.
So, we have all kinds of antennas, which can be said to be strangely shaped and diverse. No one can say clearly exactly how many kinds of antennas there are on the earth.
Let me introduce to you the 12 common types of antennas used in radio communication. How many do you know?
1. Horizontal half-wave Dipole Antenna (Dipole Antenna), also known as DP antenna

This kind of antenna, composed of two conductors of equal length, is erected horizontally or at an Angle. It is the simplest and most basic antenna.
The total length of the antenna is approximately 95% of the half-wavelength, and both oscillators are 95% of the quarter-wavelength.

The length of the DP antenna
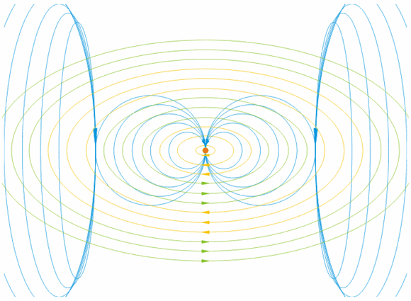
The radiation direction of this antenna is composed of two circles with the antenna as the symmetry axis and the feed point as the tangent point.

Schematic diagram of antenna radiation direction
2. Vertical unipole Antenna, also known as GP antenna

Shortwave GP antenna
The GP antenna is a variant of the dipole antenna.
The bottom end of the antenna is connected to the inner conductor of the feeder, and the outer conductor of the feeder is connected to the ground grid. The radiation in the horizontal direction is a circle. Therefore, the antenna has the same receiving and transmitting capabilities in all directions and is suitable for omnidirectional receiving and transmitting.

Ground network of GP antenna
In addition, the antenna that we often see on outdoor enthusiasts' off-road vehicles is also a vertical GP antenna that operates in the U/V band.

3. The Window Antenna, also known as the partially fed half-wave antenna


Windom Antenna
4. Yagi Antenna

yagi antenna
The renowned Yagi Antenna was invented in 1925 by Hideji Yagi and Shintaro Uda, who were then the ministers of Tohoku University in Japan. "Yagi" is the English spelling of Yagi, and it doesn't mean there are "eight pieces of wood".
This type of antenna is composed of multiple units and has strong directionality. The more leads there are, the stronger the directionality will be and the higher the gain will be.

Yagi antennas can operate on multiple bands and are sometimes used for radio direction finding.

radio direction finding
5、Dish Antenna

dish antenna
A highly directional antenna specifically designed for long-distance communication, featuring an extremely narrow beam width and a very high gain value, can also be called a high-gain directional antenna. This kind of antenna is usually used for point-to-point communication connections. The antennas must aim precisely at each other, and there must be no obstructions in the Light of Sight between the antennas.
6. Grid Antenna, also known as grid antenna

Grid antenna
The characteristics of this type of antenna are similar to those of a dish-shaped antenna and it is generally used for receiving signals in the S-band. Its grid density must not be greater than its wavelength; otherwise, the efficiency will be low.
7、Conical Antenna

Conical antenna
8. Quad Antenna (Box Antenna)

Frame antenna
This is a highly effective long-distance communication antenna, which can basically achieve the communication effect of an octal antenna.

A box antenna operating at a frequency of 50 MHz
The box antenna has some variations, such as the triangular antenna. The reason for this design is mainly to facilitate the mechanical structure.

Triangular antenna
9. Long Wire Antenna

Longitudinal antenna (the thin wire on the left)
Longitudinal antennas are also a common type of antenna. Their main composition is actually just a single wire.

The structure of the long-line antenna
10. Loop Antenna

Ring antenna
It is a closed-loop antenna. The entire antenna is composed of circular metal or tubular metal. Its features include small size, high efficiency and strong directionality.

11. Cobweb Antenna

Spiderweb antenna
The spider web antenna is also a common type of antenna, mainly used in shortwave frequencies. It has strong directionality and requires less space than the octagon antenna, and has higher efficiency.
It is supported by high-strength non-metallic materials. Its own excitation unit and reflection unit are both composed of ordinary wires, and their mechanical strength is lower than that of an octagon antenna which is entirely made of metal elements.

12. Horn Antenna

The horn antenna is a type of microwave antenna and belongs to the surface antenna category. Its advantages include a simple structure, wide frequency band, large power capacity, and convenient adjustment and usage.
If the size of the horn is properly selected, excellent radiation characteristics can be achieved.


